您的浏览器不支持JS,将无法看到通过JS实现的效果
切换城市:
北京
A
B
C
D
E
F
G
H
J
K
L
M
N
P
Q
R
S
T
W
X
Y
Z
全部城市
更多应用
更多应用
手机应用
触屏版
违章查询
购车计算
车型对比
|
官方:
微博
/
微信
|
车展
2014巴黎车展
2014广州车展
|
专题
|
车商通
|
商用车
登录
快速注册
网站地图
新车
试驾
导购
车型
图片
报价
优惠
团购
现车汇
论坛
二手车
行业
首页
资讯
财经
娱乐
体育
时尚
汽车
房产
科技
读书
教育
文化
历史
军事
博客
彩票
佛教
凤凰卫视
更多
视频
旅游
游戏
数码
健康
亲子
家居
论坛
星座
未来
凤凰网汽车
凤凰网汽车
>
全部资讯
请选择品牌
请选择车系
搜 车
买车后必后悔的五种情况 你必中一个
飞姐评车 2017-02-19 09:20
现在越来越多的人买车了,买车本来是好事,但有些人却闷闷不乐,感觉买后悔了,下面的5种情况是最长发生的后悔的情况…
为何普通汽车不设计成很酷的外形?
汽车维基 2017-02-19 09:18
大家买车的时候都有着自己不同的需求以及在意点,很多人好奇,为何那些实用的家用车代步车不能设计成跑车那样炫酷的外形?在…
兰博基尼Huracan Performante减重41kg
太平洋汽车网 2017-02-19 09:16
【太平洋汽车网 新车频道】兰博基尼Huracan Performante是Huracan的轻量化版本,该车采用了…
取消购置税减半后 1.6L以下车型还好吗?
爱买车 2017-02-19 09:13
2016年12月31日24时,实施一年零三个月的购置税减半优惠政策和消费者挥手别离,取而代之的是减免25%购…
NBA全明星来袭 盘点巨星与车的不解之缘
58车 2017-02-19 09:11
2017NBA全明星赛正式来袭,对于大多数热爱篮球的朋友来说,NBA全明星周末是一个非常值得期待的日子。而具体的时间…
新款MG3谍照曝光 车头造型变化较大
凤凰网汽车 [国内新车] 综合报道 2017-02-19 08:41
日前我们获得了一组新款MG3的谍照信息,新款车型对车头样式进行了较大的改动,相比于现款车型看上去要更饱满。…
路特斯发布Evora Sport 410纪念版
凤凰网汽车 [海外新车] 综合报道 2017-02-19 08:35
日前,路特斯发布了Evora Sport 410纪念版的官方图片,该车为纪念著名的路特斯Esprit S1诞生40周…
一汽丰田花冠正式停产 13年生产131万辆
凤凰网汽车 [国内新车] 综合报道 2017-02-19 08:29
凤凰汽车讯 2017年2月17日,一汽丰田最后一台花冠正式驶下天津西青工厂,同时这也意味着该工厂正式关闭。未来替换这…
汽车座位不能随意乱坐,哪一个是最危险位置?
酷车无忧 2017-02-18 11:31
一般大家普遍认为的话主、副驾驶位置是最危险的座位,一旦出事故受伤最严重。不过首先的一点,比较能保证人身少受伤害,是系…
这种车型的轮胎已经够大了,为什么还是有人觉得小呢?
酷车无忧 2017-02-18 11:29
轮胎是车子上关注点比较高的一个配置,很多人会在意轮胎大不大,轮毂小不小,在轿车和SUV的车型里,轮胎的尺寸大家都看得…
目不暇接!3月份即将上市SUV盘点
21世纪车评 2017-02-18 11:24
过完了春节,大家的生活工作也慢慢进入了正规。车企也是一样,在短暂的蛰伏后,也慢慢开始发力。在即将到来的3月份,不少S…
这车卖3.8亿,你觉得它值这个价吗?
萧山谈车 2017-02-18 11:22
跨过2017年头,古董车们的身价又要一路看涨了。在没被大把的钱砸晕之前,我们先来回顾一下2016年度那些壕上天的古董…
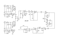
汽车音响百科:功放的工作原理与作用
武汉汽车音响改装 2017-02-18 11:21
功放作为各类音响器材中的大块头,它主要是将音源器材输入的较弱信号进行放大后,产生足够大的电流去推动扬声器进行声音的重…
不惧严寒勇闯满洲里 冰雪试驾体验腾势400
车讯网 2017-02-18 11:19
近日,领导交给我一个活——腾势试驾,当我知道这个活动我要去的时候,我也一惊,这个是闹哪样?是想让我体验在马路边等救援…
如何正确使用?远光灯的操作技巧!
新手学车技巧大全 2017-02-18 11:17
如何正确开启远光灯?远光灯操作技巧!…
奥迪新Q5“电动”版将国产 油耗大幅下降
中国汽车质量网 2017-02-18 10:47
近日,有媒体从一汽-大众奥迪内部人士了解到,即将建成的一汽-大众长春全新Q工厂除生产全新一代Q5外,还将投产该车的e…
颜值爆表配置逆天,10万就能买这些顶配SUV!
SUV大咖 2017-02-18 10:45
颜值高,配置不错,好开。大咖相信这三点,应该就是时下年轻人在买车时最为关注的因素。那么,今天就给大家推荐几款10万不…
V12的荣耀 法拉利812 Superfast三月首发
中国汽车质量网 2017-02-18 10:41
有媒体从法拉利官方了解到,全新812 Superfast将于第87届日内瓦国际车展首发亮相,这款12缸berline…
几十万的进口牧马人,民间只需几万块
车域无疆 2017-02-18 10:39
近日,牧马人推出的最新款车型Rubicon Recon特别版在芝加哥轰烈上市,吸引了大量粉丝的注意。在中国,新车将于…
新MINI COUNTRYMAN上市 售28.6-39.6万
凤凰网汽车 [国内新车] 刘仲洋 2017-02-18 10:37
2017年2月18日,全新MINI COUNTRYMAN正式公布售价。作为MINI旗下的唯一一款SUV车型,新车共推…
Jeep大切诺基Trackhawk将于4月正式亮相
太平洋汽车网 2017-02-18 09:56
据海外媒体透露,Jeep大切诺基SRT的接任车型——大切诺基Trackhawk将在4月正式开幕的2017纽约车展上正…
长安欧尚全新MPV底特律路试 年内上市
太平洋汽车网 2017-02-18 09:54
近日,长安欧尚品牌一款全新的MPV路试谍照曝光,这是一款比长安欧尚要大一圈的中型MPV,预计年内上市。有意思的是,新…
预估达千万美元的法拉利166 经典老车
ramp驾道 2017-02-18 08:50
今年Amelia Island拍卖会真的是群星荟萃,最新更新,优雅竞赛屡获殊荣的1950 Ferrari 166 M…
开车时系好安全带,到底有多么重要?
汽车知识攻略 2017-02-18 08:47
近日,台湾"蝶恋花旅行社"赏樱团游览车在台北市南港附近翻落边坡。车上共44人,目前已造成34死10伤。台湾警方确认当…
实拍2017款宝骏730 配置逆天
太平洋汽车 2017-02-18 08:35
说到真正的中国品牌“神车”,宝骏730是当之无愧,它不仅一上市就非常火热,并且在整个2016年共售出了37万多辆,比…
常亮故障灯,到底出什么问题了?
汽车保养与维修 2017-02-18 08:32
如果把汽车当做人体来看,汽车仪表就像人的脸,汽车的喜怒哀乐尽在仪表上。 当各种各样的故障指示灯无缘无故的亮起,你知道…
宝马5系第七代到底有哪些不同?
车聚网 2017-02-18 08:19
别摸我全新5系(第七代)于今年1月在北美车展亮相后,将于近期在美国上市,预计6月在中国上市。那作为销量最高的宝马车型…
“荷式开车门” 关键时刻救命的窍门
汽车知识攻略 2017-02-18 08:15
最近,一则“荷式开车门”的帖子在网上火了起来,什么是“荷式开车门”?其实就是用离车门最远的那只手来开车门,荷兰用这种…
王晓秋:荣威i6将是上汽自主的下一个爆款
凤凰网汽车 [产业评论] 张小莎 2017-02-17 22:44
有了爆款荣威RX5当先锋,刚刚上市的荣威i6更有理由成为上汽自主的下一个爆款。…
各国警用车配备PK 谁说一定要超跑?
邱小铖 2017-02-17 21:32
中国的警用车标杆是谁呢?…
首页
上一页
10172
10173
10174
10175
10176
10177
10178
...
10726
下一页
末页
首页
车型大全
图片大全
文章精选
车展
新车
国内新车
海外新车
谍照
新车图解
购车
试驾
导购
用车手册
文化
人文
酷车
赛事驾驶
游记
二手车
买二手车
卖二手车
车辆评估
二手车动态
行业
业内新闻
产业评论
访谈
调研报告
论坛
车生活
车型论坛
地方论坛
凤凰网汽车制造
更多>>
凤凰网汽车
汽车圈
凤凰新车
爱猜车
微信号